New publication from Ying Li lab in Science: Hyperexcitable limbic neurons represent sexual satiety states and suppress mating motivation
On February 10th, 2023, a new research article from Ying Li lab in Chinese Institute for Brain Research, Beijing (CIBR) titled “Hyperexcitable limbic neurons represent sexual satiety states and suppress mating motivation” published in Science, which presents a substantial breakthrough in the identification of basic principles that represent sexual experience-dependent changes in social internal states.

The brain is undoubtedly the most complex organ in the body, where a given set of sensory cues can be transformed into diversified neural codes that drive flexible behavioral decisions. This transformation closely corresponds to an individual’s internal state, which is profoundly regulated by experience. Previous studies have reported that social experience, particularly sexual experience, can induce long-lasting changes in neural circuits that drive species-specific instinctive behaviors such as mating, fighting and parental care [1-4]. However, which neural circuits encode sexual experience and in turn modulate neural processing in other brain regions remains largely unclear.
In many species, the experience of successful mating can persistently inhibit subsequent sexual behaviors in both males and females for hours, days, or longer[5-7]. In male rats, ejaculation, a sign of successful mating, selectively activates a subset of neurons (identified by c-Fos expression) located in the principal nuclei of the BNST (BNSTpr) [8-9]. However, the genetic identity and the functional relevance of these ejaculation-activated neurons in both sexes is unclear. And even more importantly, the basic principles underlying sexual experience-dependent long-lasting modifications of social internal states are largely uncharacterized.
In this research, researchers undertook a combined imaging, electrophysiological, functional manipulation, and pharmacological approaches to obtain the following major advances with high significance in the fields of social behavior, neural circuitry, and physiological neuroscience:
Experiencing ejaculation drives sexual satiety in both sexes and selectively activates Esr2-expressing BNSTpr neurons
The research demonstrates that the experience of ejaculation is a key event in driving a persistent sexual satiety state is recently mated mice, and further identified that BNSTpr neurons expressing Esr2 (BNSTEsr2) but not St18 (BNSTSt18) are selectively activated by this event in both sexes (Figure 1).

Figure 1. Ejaculation drives sexual satiety and selectively activates Esr2 neurons in the BNSTpr of both sexes.
Hyperactivated BNSTEsr2 encode sexual satiety
To further examine whether BNSTEsr2 activity encoded sexual satiety, researchers investigated the representation of different mating actions and conspecific social cues in distinct BNSTpr neuronal subsets using a head-mounted miniature microscope, which can monitor the Ca2+ activity of large neuronal ensembles in deep brain tissue. Study shows that only behaviorally satiated mice displayed spontaneous Ca2+ transients that had larger amplitudes and occurred more frequently. Such an increase could last throughout the sexual refractory period for days and returned to the baseline level associated with virgin mice once the mice were ready to mate again; the increase quickly occurred again after another ejaculation induced sexual satiety. By contrast, in the unmated or recently mated but unsatiated males, spontaneous Ca2+ transients of BNSTEsr2 remained stable 24 hours after the social experience. (Figure 2)

Figure 2. Hyperactivated BNSTEsr2 encode persistent sexual satiety in both sexes.
Similarly, in sexually satiated females, the amplitude and frequency of spontaneous Ca2+ transients were also increased regardless of fertilization state. Such increases typically lasted throughout pseudopregnancy or pregnancy and the period of lactation and decreased to baseline levels associated with virgin females after behavioral recovery.
Activation of male BNSTEsr2 reduces mating motivation
Researchers expressed Gi-coupled DREADD (designer receptor exclusively activated by designer drugs) hM4Di bilaterally in the BNST of Esr2-Cre mice. In six of seven satiated males, inhibition of BNSTEsr2 by means of intraperitoneal injection of clozapine-N-oxide (CNO) restored their mating behavior in 30 min and led to ejaculation. The same manipulation largely restored sexual receptiveness in recently mated females, who typically show a reduced interest in males. (Figure 3)

Figure 3. Inhibition of BNSTEsr2 by means of intraperitoneal injection of clozapine-N-oxide (CNO) restored the mating behavior.
Chemogenetic activation of male BNSTEsr2 could possibly suppress mounting actions and/or motivational states to carry out sexual behaviors. To distinguish between these possibilities, researchers expressed a step-function opsin with ultrahigh light sensitivity (SOUL) and performed transcranial optical stimulation to noninvasively activate BNSTEsr2 during different mating phases. Optogenetic activation of BNSTEsr2 during early sniffing rather than intromission selectively inhibits male intention to mate, which indicates that activation of BNSTEsr2 neurons preferentially regulate mating motivation but not ongoing mating actions in males. (Figure 4)

Figure 4. Optogenetic activation of BNSTEsr2 during early sniffing selectively inhibits male intention to mate.
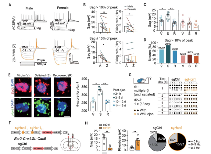
Elevated expression of HCN in male BNSTEsr2 mediates sexual satiety
The hyperexcitability of satiated BNSTEsr2 suggested a change in ion channels that influences the firing pattern and spike threshold. Negative current injection in BNSTEsr2 revealed a depolarizing voltage “sag,” which is mainly mediated by hyperpolarization-activated cyclic nucleotide-gated (HCN) cation channels. In male (but not female) mice, the size of this voltage sag was larger in satiated versus virgin or recovered BNSTEsr2. Intriguingly, inhibition of HCN channels in the BNST can selectively restore mating performance in sexually satiated males.

Figure 5. Increased HCN currents (Ih) contribute to hyperexcitability of BNSTEsr2 in sexually satiated male mice.
In summary, this research presents a substantial breakthrough in the identification of basic principles that represent sexual experience-dependent changes in social internal states. This study enables us to understand the nature of the neural codes that provide the brain with a persistent representation of a transient experience, and how such representation may shape animal behavior in the long term. Identifying alterations in ion channels on mating-responsive neurons provides a general scheme to understand how transient experience may induce scalable and persistent modifications in neural circuitry.
The research was achieved by the Ying Li lab in Chinese Institute for Brain Research, Beijing. Xiaojuan Zhou, Ang Li and Xue Mi from Li lab equally contributed to this article. Ying Li is the corresponding author of the article.
Article link: https://www.science.org/doi/10.1126/science.abl4038
Reference:
[1] Y. Li et al., Cell 171, 1176-1190.e1117 (2017).
[2] D. J. Anderson Nat. rev. Neurosci. 17, 692 (2016).
[3] P. Chen, W. Hong, Neuron 98, 16 (2018).
[4] D. Wei, V. Talwar, D. Lin, Neuron 109, 1600 (2021).
[5] E. M. Hull, R. I. Wood, K. E. McKenna, in Neurobiology of Male Sexual Behavior, D. N. Jimmy Ed. (Academic Press, 2006), chap. 33.
[6] T. E. McGill, J. gen. psychol. 103, 53-57 (1963).
[7] T. E. McGill, R. C. Coughlin, J. reprod. fertil. 21, 215-220 (1970).
[8] L. M. Coolen, H. J. Peters, J. G. Veening, Brain research 738, 67-82 (1996).
[9] M. M. Heeb, P. Yahr, Neuroscience 72, 1049-1071 (1996).



